13728687007
广东省深圳市福田区金田路3037号金中环商务大厦
admin@youweb.com
13728687007
13728687007
时间:2024-12-22 12:10:47
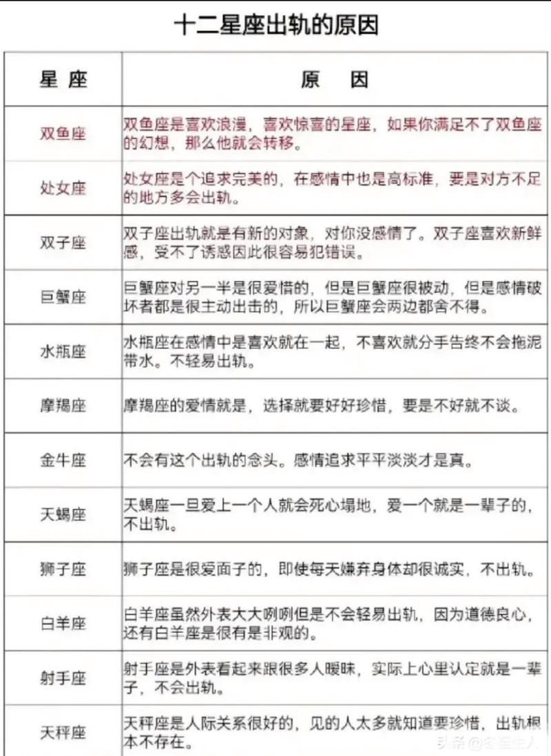
深圳婚姻调查取证-哪些星座的女性容易出轨?
什么样的星座的女人容易出轨呢?
注定恋人多的女性的星座特征,什么样的星座女性容易出轨,容易出轨的女性有哪些特征,星座如何得知配偶出轨、婚外情等信息事务?
一般来说,容易发生婚外情的女性有几个特点。首先,女人需要滋养,包括爱和性。女人因为爱而发生性行为。没有爱,他们的性欲也会减弱;得不到满足,会让女人处于对爱和性的双重饥渴状态。这时,如果有另一个男人主动关心她、欣赏她,女人就会毫不犹豫地用他来填补自己的空虚和饥饿,把婚外情视为真爱。
二是容易产生幻想的女性。一般来说,性幻想丰富的女性都是容易被戏弄的女性。所谓性感,不仅仅在于外表的魅力,还在于心灵中具有性幻想的能力,能够有丰富的性幻想。女性自然需要更多的机会来实现自己的性梦想。当对的人出现时,他们自然会更加动心。
最后,还有一些自卑的女性。女人越是自卑,她就越希望通过满足自己的性需求来取悦男人,通过自己的奉献来获得男人的爱。他们错误地将男人对她的性需求解读为“他非常爱我,因为他想和我发生性关系”。女人无法满足自己对爱情的渴望,只能选择性交换!
以上只是从日常生活中总结出来的一些常识,但是如果从命理学的角度来看,它会有什么特点呢?接下来,谢勇老师将从一个人的出生日期和星座的角度来讨论。什么样的星座会导致出轨、婚外情的发生?

(一)谢勇老师:八字桃花的人容易出轨、婚外情
出生星图中爱情过多的女性容易出轨。爱情灾难在生活中很容易发生,而且无法避免。出轨的女性可能会认为自己太好了,或者是因为自己的外表太有吸引力。总是让自己周围都是追求者。
还有一点就是,这类女人确实不甘心孤独。即使她婚后生活得很幸福,知道丈夫对她很好,但她仍然无法抗拒出轨的诱惑,所以她自然会让他越来越频繁地出轨。
如果一个女人的星盘有墙外桃花或者两朵以上桃花,说明这个女人外表特别漂亮深圳个人信息调查公司,多才多艺,但是在感情上不专业,而且很容易被欺骗,所以爱情运其实是很强!
一般来说,这种桃花代表着爱情,会预示着一些关于爱情、浪漫、婚姻的信息。检查的方法是根据出生年月日。所谓亥卯未见子深圳正规私家侦探,巳有丑见吾,慎子臣见酉,寅、午、戌见卯,就是这样。

年支或日支属寅、午、戌。当其他枝条看到毛时深圳离婚取证公司,就意味着桃花盛开。
年支或日支为申、子、辰之人。当其他枝条看到你时,就意味着桃花盛开。
年支或日支为亥、卯、未人。当其他枝子看到孩子时,就是桃花。
年支或日支是针对巳、酉、丑的人。其他枝条如果中午看到桃花,那就是桃花了。
子午、卯酉为沐浴之地,即火势见木,则见桃花煞。以此类推,金势见午,水势见金,木势见水。

(二)七星座的女性容易出轨
所谓“七煞”袭身,是指偏官近日元,对命盘有克制。而且,这类出轨女人一般能力强、收入好、气质好,但往往属于为结婚发愁的家庭;
“剩女”这个词似乎就是为她们而生的。身边有很多优质男人。他们绝对可以对付几个男人。不幸的是,她们嫁的男人都是无能又老实的男人。他们结婚后,不会承担责任,继续过着“家里红旗飘扬,外面彩旗不倒”的生活。
对于女人一生来说,八字中的“七煞”是“偏官”。在女人的一生中,既是“官”,又是“夫”。如果一个女人一生只有一次“七煞”或“正观”,最好代表一生一世的婚姻。如果顺利的话,如果有多个“七杀”或者“偏官”就不好了,意味着你一生中的婚姻不会顺利,会遇到很多异性的纠葛,所以相当于有外遇,容易出轨!
当然,七杀也应该被视为吉祥和禁忌。如果七杀吉利,杀戮果断,女方英雄,男方富贵;
例如,如果七杀是禁忌,灾难就会不断,懦夫会遇到硬汉,家庭会发生暴力。当然,这些只是一些缘分情况,具体情况还要看原本的缘分。
如果女性生肖太阳主有气,而丈夫气弱,则希望丈夫星运旺盛,或者帮助丈夫用财,但如果遇到不好的事情,那就忌讳了。因食伤运气。另外,如果太阳主星太弱,而夫星太强,则说明他太内敛了。他不是一个好丈夫,而是一个害死自己命的丈夫。那么他喜欢吃害来控制它,而食害的大动就会导致夫星的害太强。 。而且,女人只有有了丈夫,就注定要生孩子,孩子是从丈夫生出来的。如果她没有丈夫,她就没有孩子。

女性身体旺盛,没有依靠,也是不利的。她身体旺盛,没有夫星,没有财星可以依靠。尤其是如果你太强势,没有节制,就会越轨,事情就会暴露。若太阳主无根,夫星过多,则舍生而为杀手或为官,亦富贵子。不过也不清楚是人怕听话,还是日主有根,只是官杀太过强大,毫无克制,他也没有办法,只能跟随别人,而日主是一个女仆或妓女。这些星象,都是主乱交的命令。

(3)食物损伤严重的女性更容易发生外遇
伤官多、食神强的女性,感情生活会比较随意。
食神代表开放、任意、色欲,食神代表享乐主义,官杀星代表束缚力。食神和食神专门克制官杀星,与这种克制是对立的。所以,“上官”字表示“上官”。 、食神女性往往有较强的叛逆心理,具有叛逆性、开放性、享受性、情感随意性;
女性十二宫的官方明星会受伤。若财星较弱,则无法生官星,形成明显的走势。这类生肖女的婚姻不会一帆风顺,但感情史却相当丰富。一旦命主被某人吸引,那么无论结婚与否,都可以大胆地去做的那种爱,都会被美其名曰“真爱”。

(4) 官方杀戮喜忧参半
如果一个女人的星盘有很多杂正官和七煞星,那么说明这个女人的异性关系特别好,会和很多异性产生感情纠葛;
在女人的星图中,官代表丈夫什么样的女人容易出轨,七煞代表情人。如果女人的星象有官和杀的混合,则意味着注意力不集中,容易陷入不幸。外遇征兆,如果一个人的八字夹杂官凶杀字,显出天干,又隐藏在地支之中,尤其是容易与男人混在一起,出轨是在所难免的。
如果一个女人的星盘里有很多正官和偏官(俗称七杀),那么她就会与几位异性产生情感纠葛。因为在女人的一生中,官通常以丈夫为代表,而七杀则代表外遇情人。如果有官官混杂的情况,说明她太忙了,情绪激动。
假设在女人的星图中,官字和凶字都有透明的在天干之上,有的则隐藏在地支之中。这也说明,此人明明有夫君什么样的女人容易出轨,却还暗中勾结他人,公然修栈道,暗渡陈仓。 ,偏差是不可避免的。
一般来说,女性的八字中,只有偏官的和旺旺的。古人称有偏宫缘的人,偏宫就是情人。此星座的女性性情急躁,爱父亲,因此经常与年长的男性交往。如果她不能结婚,她就成为情人。

八字中没有偏官,但官多的女人也喜欢做情人,因为官多的原因就是为了杀掉她们。其道理与偏官的道理是一样的。更何况,八字杂官、杀气旺盛的人,也容易成为情侣。大多数这个星座的人结婚后都会成为另一个男人的情人,也就是原地踏步。

(五)出轨女人的故事:这是婚外情最好的结局
麦峰深夜表示,谈到如今离婚率居高不下的情况,人们常常会感到悲伤。是现在的人越来越不宽容,还是这个社会让婚姻变得越来越难?
其实对于婚姻来说,绝对不是一个简单的因素就能概括的。
婚姻的成败,往往取决于婚姻中两个人相处的融洽与否。
据我们了解,性格不合是当今夫妻离婚的首要原因,而不忠也成为离婚的另一原因。
婚姻为何会遭遇出轨?出轨后夫妻关系还能修复吗?出轨女人的故事:这是婚外情最好的结局。
顺其自然,不纠缠,不执着
温女士是一位非常温柔体贴的女性。她一直在教育机构工作,婚姻和生活一直都比较平静。
然而,结婚多年的她却有一个秘密,那就是她内心对浪漫婚姻生活的向往。
她的丈夫在一家研究机构工作,两人经人介绍结婚。在文女士的印象中,她和丈夫似乎一直相处得比较平静。很少有特别浪漫的时刻,婚姻也渐渐变得不冷不热如水。无涟漪。